暂未发布此类职位哦, 请更换关键词后搜索利尔达科技集团2022届校园招聘简章
一、公司简介
利尔达科技集团是一家以“让万物互联更简单”为使命,致力于物联网嵌入式行业技术及市场推进的国家重点领域高科技企业。公司员工30%以上为技术研发人员,拥有5G、RF、LoRa、NB-IoT、Wi-SUN、Wi-Fi、BLE、ZigBee等全面的技术解决方案,涵盖智慧城市、智慧出行、智能楼宇、智慧医疗、智慧安防等诸多领域,提供端到端的完整物联网解决方案。
公司参与多项国家及行业标准的起草,拥有嵌入式微控制、射频硬件研发、通信、组网等深厚技术背景与丰富实践经验。拥有1个物联网产业园、1个物联网培训中心、310项国家专利、275项软件著作权,并与阿里、腾讯、华为、中兴、电信、海康等众多龙头企业达成长期合作关系。
集团网址:www.lierda.com
二、公司荣誉
CLAA 物联网应用示范基地国家重点领域高新技术企业
国家物联网基础标准工作组成员单位
浙江省企业研究院--浙江利尔达物联网技术应用研究院连续多年被评为浙江省最佳雇主企业
2020 年世界物联网排行榜 500 强中位列第 127 名
2020 浙江省物联网年度科技创新(应用)奖
携手华为,完成业界首个 5G 工业智能网关验证
中国电信 2020 年度优秀生态伙伴&5G 智慧物流生态伙伴
三、福利待遇
假期福利:周末双休、春节延长年假、带薪年假、法定节假日健康福利:入职体检、年度健康体检、社会保险、商业保险
生活福利:提供宿舍(实习)、餐费补贴、住房补贴、住房公积金、无息贷款、节日礼品、旅游出行
盟会福利:摄影、羽毛球、篮球、瑜伽、足球、乒乓等社团活动办公福利:配发公务手机、交通补贴、出差补贴
学习福利:应届生培养计划、入职培训、移动学习、产品研讨会、团队拓展、职称评定金币福利:具有行业竞争力的薪资、每年有调薪机会、考核奖金、伯乐奖、优秀员工奖、
期权等特定激励
![]() |
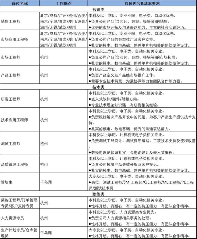
四、我们的岗位
五、招聘流程
简历投递→简历评估→笔试→面试→在线测评→发放 Offer→签订三方协议
网 申 通 道 : 点 击 链 接 或 者 扫 描 下 方 “ 网 申 通 道 ” 二 维 码 进 行 投 递 , http://campus.lierda.com



利尔达官微 网申通道 22 届校招 QQ 咨询群
六、公司地址
集团总部地址:浙江省杭州市余杭区文一西路 1326 号利尔达物联网科技园
西安研发中心地址:陕西省西安市高新区天谷八路 211 号环普国际科技园
先芯科技地址(制造中心):浙江省杭州市淳安县千岛湖镇珍珠半岛
公司总部位于杭州核心区域,业务遍布浙江、上海、北京、南京、无锡、广州、深圳、珠海、厦门、重庆、成都、西安、郑州、济南、秦皇岛、沈阳、哈尔滨等地;共设有 20 多个办事处。

